Table of Contents

Stichwortverzeichnis

Abkürzungen

Wort de Abkürzung de Word en Abkürzung en
Lagereinheit LE Storage Unit SU
Kommissionierter Ladungsträger KLT Picking Transport Unit PTU
Nummer Versandeinheit NVE Serial Shipment Container Code SSCC
Unterverpackungseinheit UVE Subpackaging Unit SPU
Mobiles Datenerfassung MDE Mobile Data Collection
Mengeneinheit MEH
Serienladungsträger SLT Series Transport Unit STU

Toolbar Icons Mobile

Icon Funktion
Abbruch Neuer Bestand
Aktualisieren
Ansicht ändern
Artikeltikett drucken
Artikelumbuchung
Artikelweise verpacken
Aufgenommene NVE
Auskunft
Auspacken
Zurück
Belegeingabe
Bestandsdifferenz
Buchen
Druck LB Etikett
Enter
Fahrbefehlsfilter
Foto
Funktion
Funktionsmenü öffnen
Geprüft Zurücksetzen
Gezählten Wert ändern
Hauptmenü
Info
Interne Transporte
Ladungsträger anlegen
Leeren LP bestätigen
LE Etikett nachdrucken
LT Label drucken
Maße und Gewichte
Menü Seite schließen
Neue Inventur
Neuen LB erfassen
Neuer Kommplatz
Neuer Vorgang
Neues Ziel
NVE abstellen
NVE Auskunft
Tastatur
TE abstellen
Übernehmen
Verladung abschließen
WE Filter
Zuordnung auflösen

Status

Status im Wareneingang

Folgende Status im Wareneingang gibt es:

Status Schritt
0-Avisiert Der Wareneingang wurde erstellt.
1-Erfasst Der Blanko Barcode im Wareneingangskopf wird eingegeben.
2-Freigegeben MDE Der Wareneingang wurde für das MDE freigegeben.
3-Clearing QS Der Wareneingang muss zur Qualitätssicherung und wurde auf 3-Clearing QS gestellt. Hierdurch startet die Zeiterfassung des Vorgangs - sichtbar in "Start Clearing QS".
4-Clearing EK Der Wareneingang wurde auf 4-Clearing EK gestellt. Hierdurch startet die Zeiterfassung des Vorgangs - sichtbar in "Start Clearing EK".

Kombinationen Status Wareneingang und Status Ladungsträger

Wenn der Status des Wareneingangs geändert wird, hat das auch einen Effekt auf den Status der Ladungsträger. In der nachfolgenden Tabelle werden die jeweiligen Statuskombinationen aufgelistet.

Fall WE Status alt WE Status neu Änderung Restriktion
1 WE 0-Avisiert 1-Erfasst manuell
LE 0-Avisiert 1-in Bearbeitung WE System
KLT 0-Avisiert 1-in Bearbeitung WE System
NVE 0-Avisiert 1-in Bearbeitung WE System
UVE 0-Avisiert 1-in Bearbeitung WE System
2 WE 1-Erfasst 0-Avisiert manuell
LE 1-in Bearbeitung WE 0-Avisiert System
KLT 1-in Bearbeitung WE 0-Avisiert System
NVE 1-in Bearbeitung WE 0-Avisiert System
UVE 1-in Bearbeitung WE 0-Avisiert System
3 WE 1-Erfasst 3-Clearing QS manuell
LE 1-in Bearbeitung WE 3-Clearing QS System
KLT 1-in Bearbeitung WE 3-Clearing QS System
NVE 1-in Bearbeitung WE 3-Clearing QS System
UVE 1-in Bearbeitung WE 3-Clearing QS System
4 WE 1-Erfasst 4-Clearing WE manuell
LE 1-in Bearbeitung WE 4 -Clearing WE System
KLT 1-in Bearbeitung WE 4 -Clearing WE System
NVE 1-in Bearbeitung WE 4 -Clearing WE System
UVE 1-in Bearbeitung WE 4 -Clearing WE System
5 WE 1-Erfasst 2-Freigegeben MDE manuell
LE 1-in Bearbeitung WE 1-in Bearbeitung WE ohne
KLT 1-in Bearbeitung WE 1-in Bearbeitung WE ohne
NVE 1-in Bearbeitung WE 1-in Bearbeitung WE ohne
UVE 1-in Bearbeitung WE 1-in Bearbeitung WE ohne
6 WE 1-Erfasst 5-Gebucht System
LE 1-in Bearbeitung WE 2-Erfasst System
KLT 1-in Bearbeitung WE 2-Erfasst System
NVE 1-in Bearbeitung WE 7-Versandfertig, 2-Erfasst System
UVE 1-in Bearbeitung WE 2-erfasst, 7-verpackt System
7 WE 2-Freigegeben MDE 5-Gebucht System
LE 1-in Bearbeitung WE 2-Erfasst System
KLT 1-in Bearbeitung WE 2-Erfasst System
NVE 1-in Bearbeitung WE 7-Versandfertig, 2-Erfasst System
UVE 1-in Bearbeitung WE 2-erfasst, 7-verpackt System
8 WE 2-Freigegeben MDE 1-Erfasst manuell wenn nicht bearbeitet
LE 1-in Bearbeitung WE 1-in Bearbeitung WE ohne
KLT 1-in Bearbeitung WE 1-in Bearbeitung WE ohne
NVE 1-in Bearbeitung WE 1-in Bearbeitung WE ohne
UVE 1-in Bearbeitung WE 1-in Bearbeitung WE ohne
9 WE 3-Clearing QS 1-Erfasst manuell
LE 3-Clearing QS 1-in Bearbeitung WE System
KLT 3-Clearing QS 1-in Bearbeitung WE System
NVE 3-Clearing QS 1-in Bearbeitung WE System
UVE 3-Clearing QS 1-in Bearbeitung WE System
10 WE 4-Clearing WE 1-Erfasst manuell
LE 4 -Clearing WE 1-in Bearbeitung WE System
KLT 4 -Clearing WE 1-in Bearbeitung WE System
NVE 4 -Clearing WE 1-in Bearbeitung WE System
UVE 4 -Clearing WE 1-in Bearbeitung WE System
11 WE 5-Gebucht ./. Retoure / WE Storno nicht versendet

Bereinigung der Ladungsträger im Bestand über Rückabwicklung

Status des Ladungsträgers

Lagereinheit (LE)

ID Status Beschreibung
0 Avisiert Der Ladungsträger ist noch nicht im Lager eingetroffen. Er wurde zur Auslieferung angekündigt.
1 WE Eingang Der Ladungsträger ist durch die Bearbeitung im Lagerzugang gesperrt.
2 Erfasst Der Ladungsträger ist für die weitere Bearbeitung verfügbar und befindet sich im Lager.
3 Clearing QS Zur Qualitätsprüfung oder Klärung in der Qualitätssicherung.
4 Clearing WE Zur Klärung im Einkauf oder im Wareneingang.
9 Erledigt (Vorschlag) Der interne Prozess für diesen Ladungsträger ist abgeschlossen; es findet kein weiteres Handling mehr statt.

Kommissionierter Ladungsträger (KLT)

ID Status Beschreibung
0 Avisiert Der Ladungsträger ist noch nicht im Lager eingetroffen. Er wurde zur Auslieferung angekündigt.
1 WE Eingang Der Ladungsträger ist durch die Bearbeitung im Lagerzugang gesperrt.
2 Erfasst Der Ladungsträger ist für die weitere Bearbeitung verfügbar und befindet sich im Lager.
3 Clearing QS Zur Qualitätsprüfung oder Klärung in der Qualitätssicherung.
4 Clearing Wareneingang Zur Klärung im Einkauf oder im Wareneingang.
5 Komm. Bearbeitung Der Ladungsträger ist durch die Kommissionierung gesperrt - er befindet sich in der Kommissionierung.
6 Verpackung Bearbeitung Der Ladungsträger ist durch die Verpackung gesperrt – er befindet sich in der Abwicklung in der Verpackung. Im MOP-Prozess wird dieser Status bereits beim Entnehmen einzelner KLT aus dem Gestell gesetzt, nicht erst beim Abschluss des gesamten Batches.
9 Erledigt Der KLT ist fertig bearbeitet und wurde zur NVE umgewandelt.

Nummerversandeinheit (NVE)

ID Status Beschreibung
0 Avisiert Der Ladungsträger ist noch nicht im Lager eingetroffen. Er wurde zur Auslieferung angekündigt.
1 WE Eingang Der Ladungsträger ist durch die Bearbeitung im Lagerzugang gesperrt.
2 Erfasst Der Ladungsträger ist für die weitere Bearbeitung verfügbar und befindet sich im Lager.
3 Clearing QS Zur Qualitätsprüfung oder Klärung in der Qualitätssicherung.
4 Clearing WE Zur Klärung im Einkauf oder im Wareneingang.
5 in Komm. Bearbeitung Der Ladungsträger ist durch die Kommissionierung gesperrt – er befindet sich in der Kommissionierung.
6 in Verp. Bearbeitung Der Ladungsträger ist durch die Verpackung gesperrt – er befindet sich in der Abwicklung in der Verpackung.
7 Verpackt Der Ladungsträger ist ladebereit; wartet darauf, auf einen LKW, Container oder Transporter verladen zu werden.
8 In Beladung Der Ladungsträger wurde auf einen LKW, CTR oder Transporter verladen, befindet sich aber ggf. noch im Lagerbereich (z.B. Zwischenzone).
9 Versendet Der Ladungsträger wurde ausgeliefert. Die Ladeeinheit hat den Lagerbereich verlassen und befindet sich auf dem Weg zum Kunden.

Unterverpackungseinheit (UVE)

ID Status Beschreibung
0 Avisiert Der Ladungsträger ist noch nicht im Lager eingetroffen. Er wurde zur Auslieferung angekündigt.
1 WE Eingang Der Ladungsträger ist durch die Bearbeitung im Lagerzugang gesperrt.
2 Erfasst Der Ladungsträger ist für die weitere Bearbeitung verfügbar und befindet sich im Lager.
7 Versandfertig Der Ladungsträger ist fertig für den Versand.
8 Verladen Der Ladungsträger wurde bereits auf das Transportmittel (z.B. LKW) verladen, befindet sich jedoch möglicherweise noch im Lagerbereich (z.B. Rampe).
9 Versendet Der Ladungsträger hat das Lager verlassen und befindet sich auf dem Weg zum Kunden.

Status des Wareneingangs

Status Bedeutung
0- Avisiert Der Wareneingang ist geplant, aber noch nicht auf dem Werksgelände angekommen.
1- Angelegt Der Wareneingang ist angelegt und ein Blanko Barcode wurde gescannt.
2- Freigegeben MDE (Mobile DatenErfassung) Der Wareneingang wurde durch MDE freigegeben.
3- Clearing QS Der Wareneingang befindet sich in der Qualitätssicherung und wurde auf 3-Clearing QS gestellt. Hierdurch startet die Zeiterfassung des Vorgangs - sichtbar in "Start Clearing QS".
4- Clearing EK Der Wareneingang wurde auf 4-Clearing EK gestellt. Hierdurch startet die Zeiterfassung des Vorgangs - sichtbar in "Start Clearing EK".
5- Gebucht Der Wareneingang ist gebucht.
Hinweis

Wenn der Status auf 0-Avisiert, 3-Clearing QS oder 4-Clearing EK steht, kann der Wareneingang nicht gebucht werden. Ist der Status 1-Erfasst oder 2-Freigegeben MDE darf der Wareneingang gebucht werden. Bei 2-Freigegeben MDE nur über die MDE-Anwendung, bei 1-Erfasst über Business Central und die MDE-Anwendung.

Status der Warenausgangsplanung

Lager Verfügbarkeit Kommissionierung Verpackung Verladung
Offen (rot) Es gibt mindestens eine Position, die für den Kommissionier- oder Verpackungsprozess freigegeben oder gedruckt werden muss. Mindestens eine enthaltene Position kann nicht durch vorhandene Bestände abgedeckt werden. Es wurde noch keine Position zur Kommissionierung freigegeben. Es wurde noch keine Position zur Verpackung freigegeben. Der Verladevorgang hat noch nicht begonnen.
Angelegt (Gelb) Die Kommissionierung wurde angelegt und es sind Mengen reserviert. Es befindet sich noch kein Artikel in Kommissionierung.
Teilweise verfügbar (gelb) Versandanweisung steht auf "Teillieferung" und es gibt verfügbare und nicht verfügbare Positionen.
Teilfreigegeben (gelb) Entweder Kommissionierung oder Verpackung stehen noch auf Teilfreigegeben Eine Kommissionierung ist teilfreigegeben, wenn sich nur ein Teil der Positionen in Kommissionierung befindet. Es befindet sich ein Teil der Positionen in Verpackung. Es ist nur ein Teil der zugeordneten Verladungen freigegeben.
Freigegeben (gelb) Alle enthaltenen Positionen sind für die weitere Bearbeitung zur Kommissionierung und / oder Verpackung freigegeben oder gedruckt. Jede Position ist zur Kommissionierung freigegeben oder gedruckt. Jede Position ist zum Verpacken freigegeben oder gedruckt. Der Warenausgang wurde zum Verladen freigegeben.
Verfügbar/Erledigt (grün) Alle Positionen in der Kommissionierung und Verpackung sind bearbeitet. Der Warenausgang ist bereit für die Verladung oder die Buchung. Alle Zeilen können freigegeben oder gedruckt werden. Alle enthaltenen Positionen wurden in den Lagerhallen kommissioniert. Alle enthaltenen Positionen wurden direkt in der Kommissionierung oder Verpackung verpackt. Der Verladevorgang ist abgeschlossen.

Status der Kommissionierung

Status Bedeutung
0-angelegt SNCL Ausgehende Lagerbuchung ist angelegt, Reservierungen erfolgt - aber die Kommissionierung ist noch nicht freigegeben oder gedruckt.
1-gedruckt Der Kommissionierschein wurde gedruckt. Ein erneuter Druck sollte möglichst vermieden werden, da es sonst zu einer doppelten Kommissionierung kommen kann.
2-freigegeben Der Kommissionierschein wurde auf einem MDE freigegeben und kann bearbeitet werden.
3-in Bearbeitung Der Kommissioniervorgang wurde bereits teilweise bearbeitet und noch nicht fertiggestellt.
8-Storniert Alle Positionen wurden storniert.
9-erledigt Alle Positionen wurden kommissioniert. Dieser Status kann auch direkt vergeben werden, wenn bei Anlage der ausgehenden Lagerbuchung nur bereits gepackte KLTs oder NVEs eingelastet wurden.

Status der Kommissionierbelegzeilen

Der Status der Kommissionierbelegzeilen ist losgelöst vom Status der Kommissionierung. Der Status der Zeilen wird dynamisch abhängig vom Bearbeitungsschritt angepasst.

Status Bedeutung
0- Angelegt SNCL Ausgehende Lagerbuchung ist angelegt, Reservierungen erfolgt - aber die Kommissionierung ist noch nicht freigegeben oder gedruckt.
2- Gedruckt Der Kommissionierschein wurde gedruckt. Ein erneuter Druck sollte möglichst vermieden werden, da es sonst zu einer doppelten Kommissionierung kommen kann.
2- Freigegeben Der Kommissionierschein wurde auf einem MDE freigegeben und kann bearbeitet werden. Wird die Position bearbeitet oder die Zeile zurückgemeldet, bleibt die Zeile auf diesem Status.
3- In Bearbeitung Ein Benutzer hat auf dem MDE diese Position ausgewählt. Bleibt gesetzt, bis die Position zurückgemeldet ist.
8- Storniert Die Position wurde storniert.
9- Erledigt Die Position wurde vollständig kommissioniert und zurückgemeldet.

Status der Verladung

Wenn der Zusteller keine Verladung erfordert, bleibt die Status-Ampel für Verladung in der WA-Planung leer.

Status Bedeutung
1-gedruckt Die Verladeliste wurde gedruckt. Dieser Status kann nur gesetzt werden, wenn der vorherige Status 0-angelegt war.
2-Zur Vorbereitung freigegeben Die Verladung wurde zur Vorbereitung freigegeben. Die Ladungsträger können in diesem Status nicht verladen werden.
3-Freigegeben Die Verladung ist freigegeben.
7-In Beladung Der Verladevorgang befindet sich in Beladung. Wird gesetzt, wenn am MDE das erste NVE dem LKW / CTR zugeordnet wurde.
8-Verladen Alle NVEs sind verladen.
9-Erledigt Die Verladung wurde geprüft

Status der Serienkommissionierung

Status Bedeutung
0- Angelegt Bei Anlage der Serie mit deaktivierter automatischer Freigabe in der Serienbildungsstrategie
1- Freigegeben Manuell oder automatisch freigegeben
2- In Kommissionierung Erster Kommissionierbeleg gedruckt oder erster Kommissioniervorgang auf MDE ausgewählt
3- Kommissioniert Die Positionen wurden kommissioniert
4- Abgeschlossen (Vereinzelt) Alle Positionen einer Serie sind kommissioniert und wurden zurück in KLTs gebucht
5- in Klärung Eine Mindermenge wurde festgestellt und es wurde kein Alternativbestand gefunden.

Status der Zählliste

Status Bedeutung
0- Offen Manuell gesetzter Status bei 1. und 2. Zählung, wenn am MDE nicht bearbeitet werden soll. Initialstatus bei 3. Zählung
1- Gedruckt Zählliste wurde zur Bearbeitung gedruckt
2- Freigegeben Initialstatus bei 1. und 2. Zählung
3- In Bearbeitung Sobald ein Bestand gezählt wurde
4- Gezählt Sobald alles gezählt wurde
8- Gelöscht/Verworfen Zählliste wurde verworfen, z.B. wenn vor Durchführung einer weiteren Zählung doch der letzte Zählwert manuell übernommen wurde
9- Erledigt Zählliste wurde in die Inventur übernommen

Status Nachschub in der Produktionsversorgung

Status Farbe Bedeutung Handlungsbedarf
Offen Rot Keine oder unzureichende Nachschub-Fahrbefehle vorhanden. Restmenge übersteigt erledigte und berücksichtigte Nachschubmengen. Nachschub muss erstellt werden
Erstellt Gelb Nachschub-Fahrbefehl wurde angelegt, aber die Bearbeitung hat noch nicht begonnen. Fahrbefehl muss freigegeben/gestartet werden
In Bearbeitung Gelb Nachschub-Fahrbefehl wird aktuell bearbeitet (z.B. Entnahme läuft, Mitarbeiter zugeordnet). Abwarten, bis Nachschub abgeschlossen ist
Verfügbar Grün Alle benötigten Komponenten sind verfügbar. Restmenge ist durch erledigte und berücksichtigte Nachschubmengen gedeckt. Keine Aktion erforderlich

Status der MOP-Batches

MOP-Batches durchlaufen folgende Status:

Status Beschreibung Mögliche Aktionen
0-Angelegt Batch wurde erzeugt, aber noch nicht freigegeben Freigeben, Löschen, Bearbeiten
1-Freigegeben Batch wurde freigegeben, Kommissionierbelege wurden erzeugt Status zurücksetzen, Kommissionierung starten
2-In Kommissionierung Mindestens ein Kommissionierbeleg wurde gedruckt oder auf dem MDE ausgewählt Kommissionierung fortsetzen
3-Kommissioniert Alle Positionen wurden kommissioniert Verpackung starten
4-Erledigt Alle Aufträge wurden vollständig bearbeitet und verpackt Archivieren
5-In Klärung Mindermenge gefunden oder Problem aufgetreten Manuelle Prüfung erforderlich
Hinweis

Der Status wechselt automatisch basierend auf dem Fortschritt der Kommissionierung. Sie können den Status über die Aktion Status zurücksetzen im MOP Monitor manuell zurücksetzen (nur von Status 1-Freigegeben auf 0-Angelegt).

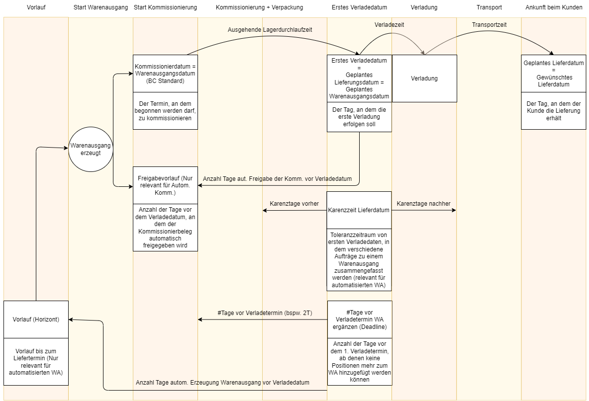
Warenausgangstermine

  • Vorlauf (Horizont): Relevant für den automatisierten Warenausgang oder automatisierte Ausgehende Lagerbuchung. Bestimmt den Zeitpunkt, wie weit im Voraus zum Verladedatum/Liefertermin ein Warenausgang oder eine Ausgehende Lagerbuchung angelegt werden darf bzw. in einen bestehenden Warenausgang hinzugefügt werden darf. Steht hier 10T, wird 10 Werktage vor dem ersten Verladedatum bzw. geplanten Warenausgangsdatum der Warenausgang angelegt.
  • Freigabevorlauf: Anzahl der Tage vor dem Verladedatum ab dem der Kommissionierbeleg automatisch freigegeben wird. Nur relevant, falls die automatische Kommissionierbelegfreigabe genutzt wird.
    • Priorität 1: Freigabevorlauf in SIEVERS WMS Team: Auftragsarten
    • Priorität 2: Freigabevorlauf in SIEVERS WMS Team: Kommissionierung & Verpackung
  • Kommissionierdatum: Erstes Verladedatum - Ausgehende Lagerdurchlaufzeit (aus der Lagerortkarte). Der Termin, an dem begonnen werden darf, zu kommissionieren.
  • Erstes Verladedatum: Spezifiziert den Tag, an dem mit der ersten Verladung gerechnet werden kann. Das ist der Termin, von dem die restliche Warenausgangsplanung ausgeht
  • Karenzzeit Lieferdatum: Toleranzzeitraum um 1. Verladetermin, in dem verschiedene Aufträge zu einem Warenausgang zusammengefasst werden (relevant für automatisierten WA). Beispiel: Karenzzeit = 2 Werktage. Das erste Verladedatum eines Warenausgangs ist der 27.09. Das geplante Lieferungsdatum eines Auftrags ist der 28.09. Dieser Auftrag ist also noch innerhalb der Karenzzeit und wird hinzugefügt. Ein anderer Auftrag hat das geplante Lieferungsdatum 24.09. Dieses ist außerhalb der Karenzzeit und kann daher nicht zum Warenausgang hinzugefügt werden. Die Werktage werden über den Basiskalendercode am Debitor definiert. Ist dort kein Kalendercode eingetragen, wird der Basiskalendercode des Lagerorts genutzt.
  • #Tage vor dem 1. Verladetermin: Anzahl der Werktage vor dem 1. Verladetermin, ab denen keine Positionen mehr zum WA hinzugefügt werden können.
  • Zugesagtes Lieferdatum: Der Tag, an dem wir die Lieferung zugesagt haben.
  • Geplantes Lieferungsdatum bzw. Geplantes Warenausgangsdatum: Der geplante Tag des ersten Verladedatums. Berechnet durch Geplantes Lieferdatum - Transportzeit. Ticket
  • Geplantes Lieferdatum: Der Tag, an dem der Kunde die Lieferung erhalten soll.
  • Gewünschtes Lieferdatum: Der Tag, an dem der Kunde die Ware erhalten möchte. Ist dieses Feld ausgefüllt, ist es die Basis für das geplante Lieferungsdatum.
  • Lieferungsdatum: Der Tag des ersten Verladedatums
  • Lieferdatum: Ankunft der Ware beim Kunden
  • Ausgehende Lagerdurchlaufzeit: Legt für den Lagerort fest, wie lange der Warenausgang ab Kommissionierung bis 1. Verladedatum braucht
  • Transportzeit: Zeit zwischen Lieferungsdatum und Lieferdatum. Transportzeit der Ware
    • Priorität 1: Transportzeit am Zusteller
    • Priorität 2: Transportzeit am Debitor
  • Arbeitsdatum: Der aktuelle Tag

A

  • ABC-Kennzeichen: Klassifiziert Artikel nach ihrer Zugriffshäufigkeit. A ist die höchstmögliche Zugriffshäufigkeit.
  • Abladelagerort: Gibt den Lagerort an, an dem eine Lieferung entladen/abgeladen wurde.
  • Abladestelle: Gibt den Lagerplatz an, an dem eine Lieferung abgeladen wurde.
  • Anbruch Lagerbestand: Gibt an, ob der Lagerbestand angebrochen ist.
  • Anzahl Artikel: Zeigt die Anzahl der unterschiedlichen Artikel im Ladungsträger an.
  • Anzahl Ladungsträger: Gibt die Anzahl der Ladungsträger an. Hierbei handelt es sich um ein einfaches Textfeld, was bei Anmeldung einer Lieferung durch einen Fahrer oder an der Rezeption gefüllt werden kann.
  • Anzahl Herkunftsbelege: Gibt die Anzahl der verknüpften Herkunftsbelege an.
  • Anzahl Picks: Gibt an, wie viel Arbeit im Kommissionierbeleg steckt. die ausgehende Lagerbuchung einer ganzen Palette ist ein Pick. Eine Teilentnahme eines Artikels aus einem Lagerplatz ist ein Pick.
  • Artikelnr.: Die einzigartige Nummer dieses Artikels.
  • Artikel Beschreibung: Eine Kurzbeschreibung oder Bezeichnung des Artikels.
  • Auftragsart: Dient der Zuordnung von Logistik Teams zu bestimmten Auftragsgrößen.
  • Ausgehende Lagerbuchunggeldcode: Dieser Code ist eine Ressource, mit der Fremdlagerdienstleistungen für Ausgehende Lagerbuchungen abgerechnet werden.
  • Artikelserien: Hierbei handelt es sich um in Serie kommissionierte Artikel, die erst bei der Verpackung auf unterschiedliche Kundenaufträge verteilt werden.
  • Auf dem Gelände: Setzen dieses Kennzeichens im Verladevorgang definiert Ankunftsdatum und Zeit.
  • Auftragsweise: Dieses Kennzeichen im Warenausgang regelt, ob auftragsweise kommissioniert und verpackt wird. Das Gegenteil dieser Arbeitsweise ist Lieferanschrift.
  • Ausgehende Lagerbuchungdebitor: Das ist ein Fremdlagerdebitor. Dieses Feld wird in der Regel automatisch gefüllt, wenn sich in den Belegzeilen Fremdlagerartikel befinden.

B

  • Barcode: Ein Barcode wird dazu verwendet, eindeutige Identifikation zu ermöglichen und digitale mit realen Vorgängen zu verknüpfen. So werden nicht nur Nummern generiert und abgedruckt, sondern mit dem Scannen von Barcodes auch Zeitmessungen gestartet. Der Barcode besteht aus dem Code des Objekts und einer nach Modulo 10 (+ Gewichtung 3; Start mit 3) generierten Prüfziffer. Wie Sie einen Blanko-Barcode erstellen, wird im Prozess Blanko Barcode generieren beschrieben.
  • Belegung: Gibt an, ob ein Lagerplatz voll, (teilweise) belegt oder leer (frei) ist.
  • Breite, Tiefe, Höhe: Die Maße des Gegenstands
  • Bruttogewicht Ladungsträger: Ladungsträgergewicht + Gewicht der Verpackung + Nettogewicht der Artikel.
  • Buchungsdatum: Gibt das Datum an, an dem dieser Beleg gebucht wurde. In Ausnahmefällen kann sich das Buchungsdatum abhängig vom Status des Belegs ändern.

C

  • Chargennr.: Dient der Identifikation und Unterscheidung einzelner Chargen. Sie sind beispielsweise relevant bei Wareneingang und Lagerbestandstausch. Chargen dürfen in der Regel auf Lagerbeständen nicht gemischt werden. Es kann auch erzwungen werden, dass Artikel nicht ohne Chargennr. in das Lager aufgenommen werden können. Diese und mehr Einrichtungen finden Sie im SIEVERS WMS Setup.
  • Code: Ermöglicht die eindeutige Identifizierung vieler Elemente des SIEVERS WMS-Systems. Genutzt werden Codes beispielsweise für Lagerplätze, Lagerbestandsmaße oder Ladungsträger.

D

  • DIVERS: Dieses Kennzeichen wird statt einer Auftragsnummer überall dort eingesetzt, wo Diverses Auftragshandling angewendet wird. Bitte beachten Sie, dass in einem solchen Fall die Mengen summiert angezeigt werden.
  • Druckerstation: Fasst mehrere Drucker für verschiedene Formate zusammen. Dadurch werden Drucke nicht an konkrete Drucker, sondern an eine Druckergruppe geschickt und automatisch vom richtigen Drucker ausgedruckt. In der SNC/Mobile Benutzerverwaltung können auch individuelle Nutzer bestimmten Druckerstationen zugeordnet werden. Die Verwaltung erfolgt in der Druckerstationsübersicht.

E

  • Ebenencode: Der Identifikationscode dieser Reihe. Siehe hierzu Struktur des Lagers
  • Eingangsüberschusscode: Gibt die Richtlinie an, die für den Kunden angewendet wird, wenn mehr Artikel eingehen, als bestellt wurden. Siehe außerdem Eingangsüberschusscode
  • Eingehende Lagerbuchungauftrag: Hierbei handelt es sich um einen Auftrag zur Eingehende Lagerbuchung von Artikel in einem Fremdlagerungsprozess. Aus dem Eingehende Lagerbuchungauftrag können Sie einen Wareneingang erzeugen.
  • Eingehende Lagerbuchungdebitor: Das ist ein Fremdlagerdebitor. Dieses Feld wird in der Regel automatisch gefüllt, wenn sich in den Belegzeilen Fremdlagerartikel befinden
  • Eingehende Lagerbuchunggeldcode: Das ist eine Ressource, mit der Fremdlagerdienstleistungen für Eingehende Lagerbuchungen abgerechnet werden.
  • Eingehende Lagerbuchungstrategie: Definiert, wie Lagerplätze in einem Lager gesucht und gefunden werden. Sie besteht in der Regel aus mehreren Strategiezeilen, die der Reihe nach durchlaufen, um ein Ziel für den Wareneingang zu finden. Siehe hierzu auch Eingehende Lagerbuchungstrategien.
  • Erwartete Ankunft: Das ist das ungefähre Datum an dem eine Lieferung erwartet wird. Ist dieses Datum angegeben, können der Vertrieb und der Einkauf besser planen. Das Datum kann sich vom Buchungsdatum unterscheiden, muss es aber nicht.

F

  • Fälligkeitsdatum: Gibt die Fälligkeit des Belegs an.
  • Fahrbefehlsart: Zeigt, um was für einen Fahrbefehl es sich handelt. Jede Fahrbefehlsart hat eine bestimmte ihrem Namen entsprechende Funktion. Die Fahrbefehlsarten werden automatisch gesetzt, können aber auch manuell geändert werden.
    • Lagerplatzumlagerung
    • Nachschub
    • Eingehende Lagerbuchung
    • Retoure
    • Verladevorbereitung
    • Manuelle Umbuchung
    • Produktionsversorgung: Für die 1-stufigen Produktionsnachschub
    • Transport zur Produktion: Teil des Prozesses des 2-stufigen Produktionsnachschubs
    • Stornierung Kommissionierung: Wird in A3 Artikelumbuchung angezeigt.
  • Filter zum Holen von Herkunftsbelegen verwenden: Öffnet ein Fenster, mit dem ein Filter zum Holen von Herkunftsbelegen konfiguriert werden kann. So können Belege schnell und gezielt mit mehreren Aufträgen verbunden und gefüllt werden, um beispielsweise einen neuen Warenausgang anzulegen. Siehe Filter zum Holen von Herkunftsbelegen
  • Freie Platzanzahl: Gibt an, wie viele freie Plätze auf diesem Lagerplatz verfügbar sind

G

  • Geplantes Lieferungsdatum: Hierbei handelt es sich um die Grundlage für die Initialberechnung des Verladetags und der Verladewoche im Warenausgang. Geplantes Lieferungsdatum - Transportzeit = Verladedatum. Siehe Warenausgangstermine.
  • Gewicht: Gibt das Gewicht bspw. des Ladungsträgers an. Bitte beachten Sie, dass die Berechnung des Ladungsträgergewichts von der gewählten Einstellung des Einrichtungsfeldes Ermittlung Bruttogewicht in der SIEVERS WMS Einrichtung abhängt. In der Verpackung wird zur Gewichtsermittlung die kleinste Lagereinheit laut Verpackungshierarchie als Vorschlag herangezogen. Die Einheitendefinitionen finden Sie in Einheiten.
  • Größenklasse: Frei definierbare Klassifizierung eines Artikels. Dient dazu, die Kommissionierung artikelbezogen zu organisieren. Über die Größenklasse können artikelbezogene Kommissionierläufe organisiert und bestimmte Logistikteams zur Kommissionierung zugeordnet werden. Siehe hierzu SNC Klassifizierung
  • Großes Etikett: 110mmx162mm (BxH)

H

  • Herkunftsbeleg: Gibt die Art des Ursprungsbelegs an, auf den sich der aktuelle Beleg oder die jeweilige Zeile bezieht.
  • Herkunftsnr.: Die Nummer des zugehörigen Herkunftsbelegs. Beispiel: Verkaufsauftragsnummer.
  • Herkunftszeilennr.: Gibt die Herkunftszeilennummer des Herkunftsbelegs an, aus dem der Posten stammt.
  • Hinweistext Etikett: In dieses Feld kann ein Text eingetragen werden, der auf dem Packstücketikett (LE, KLT oder NVE) angedruckt wird. Dabei kann es sich beispielsweise um Hinweise für den Kunden, Bezüge zum Lieferantenpackstück oder eine Kommscheinrückmeldung im belegorientierten Kommissionierablauf handeln.
  • Höhe, Breite, Tiefe: Die Maße des Gegenstands oder Ladungsträgers

I

  • Inventurgeldcode: Das Inventurgeld ist ein Kostensatz, der in den Ressourcen angelegt wird. Dieser wird genutzt, um per Inventur und Menge / Lagerbestand oder Ladungsträger (...) abzurechnen.
  • Internes Transport Team: Definiert das primäre Team, das für den Transport einer Fahrbefehlszeile zuständig ist. Wird bei der teambasierten Gruppierung in der Nachschuberzeugung verwendet.
  • Internes Transport Folge-Team: Definiert das sekundäre Team für Folgetransporte. Wird zusammen mit dem Internen Transport Team zur Bildung teamreiner Fahrbefehle herangezogen.

K

  • Kategoriencode: Gruppiert und beschreibt einen Lagerplatz in seinen Abmessungen und Aufnahmeeigenschaften. Über die Belegungsmatrix kann festgelegt werden, welche Lagerbestandsmaße zu welchen Kategorien zugeordnet werden sollen. Das ist notwendig für eine effektive Eingehende Lagerbuchungstrategie
  • Kommissionierbereich: Spezifiziert den Bereich, aus dem kommissioniert werden soll
  • Kommissionierplatz: Synonym: Stammlagerplatz. Fester Lagerplatz, von dem kommissioniert werden soll. Siehe auch Struktur des Lagers
  • Kreditor-Lieferungsnr.: Bei dieser Nummer handelt es sich um die Lieferscheinnummer des Kreditors. Sie kann beim Wareneingang eingegeben werden, damit der Einkauf eine Referenz für die Kommunikation oder bei der Rechnungsstellung des Kreditors hat. Sie kann als Referenz zum Lieferschein oder zur Lieferung selbst verwendet werden.
  • Kleines Etikett: 90x33mm (BxH)
  • Kommissionierter Ladungsträger: Ladehilfsmittel mit kommissionierter Artikelmenge. Klammer und Beschreibung für Artikelmenge(n), Lagerbestandsnummer(n) mit einem Ladungsträger mit Auftragsbezug, nicht versandfertig. Dient der Erfassung, Haltung, Bewegung und Rückverfolgung der kommissionierten Lagerbestände. Mit KLT abgekürzt.
  • Komplett fakturiert: Ein Ja bedeutet, dass die gesamte Bestellung fakturiert wurde. Wenn ein Teil der Bestellung noch nicht fakturiert wurde, wird im Feld Nein angezeigt.
  • Komplettlieferung: Ein Ja bedeutet, dass die gesamte Bestellung versandt wurde. Wenn ein Teil der Bestellung noch nicht versandt wurde, wird im Feld Nein angezeigt.
  • Konsolidierung: Konsolidierungsplätze sollen der Arbeitsvereinfachung von Kommissionier- und Verpackungsteams dienen. Wurden bei der Kommissionierung mehrere auftragsbezogene KLTs gebildet, sind diese an einen oder wenige Konsolidierungs-Lagerorte zu leiten. Die Mitarbeiter im Verpackungsbereich sollen immer wissen, wo sie die Positionen für den zu verpackenden Auftrag finden. Aus diesem Grund werden die Positionen an möglichst wenigen Lagerorten konsolidiert. Konsolidierplätze werden anhand des zugeordneten Lagerortes und des zum Verpackungsteam zugeordneten Konsolidierplatzes automatisch ermittelt. Die Konsolidierung ist auch Teil des Diversen Auftragshandlings

L

  • Ladungsträger: Ein tragendes Mittel zur Zusammenfassung von Gütern. Enthält einen oder mehrere Lagerbestände bzw. Artikel. Kann beispielsweise eine Palette sein. Die physische Beschaffenheit des Ladungsträgers wird durch das Lagerbestandsmaß definiert.
  • Ladungsträgerart: Zeigt, in welchem Prozessabschnitt der Ladungsträger verwendet wird. In Kombination mit dem Status des Ladungsträgers kann sehr schnell erkannt werden, worum es sich bei dem Ladungsträger handelt und in welchem Auftragsstatus er sich befindet. Auf dem Ladungsträger befinden sich ein oder mehrere Lagerbestände oder Artikel.
    • LE = Lagereinheit: Ein Ladungsträger mit einer Menge, die keinen Auftragsbezug hat
    • KLT = Kommissionierter Ladungsträger: Ladungsträger mit einer Menge, die bereits kommissioniert (=für einen Auftrag zusammengestellt) wurde, aber noch nicht versandfertig ist
    • NVE = Nummer VersandEinheit: Ladungsträger mit einer verpackten und versandfertigen Menge. Eindeutige Identifizierung des Versandelements
    • UVE = Unterverpackungseinheit als Typ für den Transportladungsträger.
    • Über die LE, KLT und NVE ist eine lückenlose Rückverfolgbarkeit vom Versand bis zum Wareneingang gewährleistet.
    • SLT = Serienladungsträger: Ein Ladungsträger, der Teil einer Serienkommissionierung ist. Dieser Ladungsträger darf nicht in eine NVE umgewandelt und auch nicht verladen werden. Ein SLT ist nicht zu einer Warenausgangsnr., sondern einer Kommissionierseriennr. zugeordnet.
  • Ladungsträgernachschub: Bei diesem Nachschub werden keine Lagerbestände gefahren, sondern ausschließlich Ladungsträger. Ladungsträgernachschübe werden automatisch erzeugt, wenn ein kompletter Lagerbestand bewegt werden muss.
  • Ladungsträgernummer: Einzigartiger Code, der einen Ladungsträger bzw. einen Ladungsträger identifiziert. Die dazugehörige Nummernserie wird in der SIEVERS WMS Einrichtung definiert
    • Synonyme: Ladungsträgercode; Bezeichner des Ladungsträgers; Barcode des Ladungsträgers ohne Prüfziffer
  • Lagerbereich: Zusammenfassung mehrere Regalebenen. Siehe hierzu Struktur des Lagers
  • Lagerbestand: Dient dazu, Artikel mit gleichartigen Merkmalen zusammenzufassen. Merkmale können beispielsweise sein: MHD, Charge, Seriennummer, Ursprung, kfm. Zugehörigkeit, Bestandsmengenqualifizierung (Vollpalette/Anbruch), Variante. Es können sich mehrere Lagerbestände auf einem Ladungsträger befinden.
  • Lagerbestandseinheit: Spezifiziert die Einheit des Lagerbestands. Diese ist wichtig, um zu unterscheiden, ob es sich um eine Vollpalette oder einen Anbruch handelt.
  • Lagerbestandsfindungsstrategie: Diese Strategie sorgt dafür, dass bestimmte Lagerbestände in einer bestimmten Reihenfolge für eine Ausgehende Lagerbuchung herangezogen werden. Die Strategie besteht aus mehreren Zeilen, die der Reihe nach durchlaufen, um die am besten geeigneten Bestände zu finden. Siehe hierzu Lagerbestandsfindungsstragie
  • Lagerbestandsmaßcode: Code, der eine Verpackungsart identifiziert. Beschreibt das Packmittel oder den Ladungsträger. Beispiele: Palette, Gitterbox, Karton, Bund, Lose etc.
  • Lagereinheit: Synonym: Ladehilfsmittel mit Ladegut/Lagerware. Klammer und Beschreibung für Artikelmenge(n), Lagerbestandsnummer(n) mit einem Ladungsträger ohne Auftragsbezug
  • Lagerfeldcode: Der Identifikationscode dieses Lagerfelds. Siehe hierzu Struktur des Lagers
  • Lagergeld: Ressource, mit der Verkaufspreise für Fremdlagerungen ausgerechnet werden. Lagergelder werden in der Tabelle SNCL Lagergeld Ressource Preis definiert.
  • Lagerhallencode: Der einzigartige Identifikationscode der Lagerhalle. Siehe hierzu Struktur des Lagers
  • Lagerortcode: Der einzigartige Identifikationscode des Lagerorts. Siehe hierzu Struktur des Lagers
  • Lagerplatzcode: Der einzigartige Identifikationscode dieses Lagerplatzes. Siehe hierzu Struktur des Lagers
  • Lagerplatzart: Gibt an, um welche Art Lagerplatz es sich handelt. Folgende Möglichkeiten gibt es:
    • Reserveplatz
    • Greifplatz
    • Verladeplatz
    • Wareneingangsplatz
    • Übergabeplatz
    • Konsolidierplatz
  • Lagerplatz Fertigteil: Der Ziel-Lagerplatz, auf den ein fertig produzierter Artikel bei Istmeldung gebucht wird. Dieses Feld gehört zum Kontext Produktion
  • Lagerregalcode: Der einzigartige Identifikationscode dieses Lagerregals. Siehe hierzu Struktur des Lagers
  • Lieferanschrift: Dieses Kennzeichen im Warenausgang regelt, ob pro Lieferanschrift kommissioniert und verpackt wird. Siehe hierzu Diverses Auftragshandling. Das Gegenteil dieser Arbeitsweise ist Auftragsweise.
  • Lieferbedingungscode: Legt fest, um welche Art der Lieferung es sich handelt.
  • Lieferung: Verladung. Die Lieferung ist das Abbild einer beladenen Frachteinheit (LKW oder Container oder Transporter)
  • Lieferungsnummer: Synonym: Verladenummer, Sendungsnummer
  • Logistik Team-Arten: Die Art bestimmt die Rolle, die das Logistikteam im Lager einnimmt.
    • Wareneingang
    • Interner Transport
    • Kommissionierung
    • Verpackung
    • Verladung
    • Inventur
    • Produktionsversorgung

M

  • Max./Richtwert Gewicht: Definiert das maximale Gewicht in einem Verladevorgang
  • Max./Richtwert Volumen: Definiert das maximale Volumen in einem Verladevorgang
  • Maximalbestand Produktion: Maximaler Bestand in der Produktion. Dieses Feld bezieht aktuellen Bestand und Mengen in Zulagerung mit ein. Ist der Maximalbestand überschritten, können keine weiteren Nachschubbefehle hierzu erzeugt werden
  • Menge akt. Lieferung: Gibt die Menge an, die im Rahmen dieser Lieferung/dieses Wareneingangs bearbeitet werden soll
  • Menge geliefert: Artikelmenge ist versendet und eine Rückabwicklung ist nicht mehr möglich.
  • Menge in Kommissionierung: Die Menge, die sich aktuell in Kommissionierung befindet. Diese Menge steht auf einem freigegebenen bzw. gedruckten Kommissionierschein und muss noch kommissioniert werden.
  • Menge kommissioniert: Diese Artikelmenge ist kommissioniert und befindet sich in einem KLT, aber noch nicht in der Verpackung.
  • Menge in Verladung: Artikelmenge ist in einem offenen Verladevorgang und befindet sich in einem NVE.
  • Menge in Verpackung: Artikelmenge befindet sich in einem KLT und in der Verpackung.
  • Mengendifferenz in %: Gibt die notwendige Mengendifferenz zwischen Soll- und Ist-Menge für eine Fehlermeldung der Inventur an. Dies ist ein ganzzahliger Wert zwischen 0-100%. Der Anfangswert ist 0. 0 bedeutet, dass keine Abweichungen toleriert werden. 100 bedeutet, dass Abweichungen von bis zu 100% toleriert werden. Dieser Schwellwert wird nur angewandt, wenn das Feld Schwellwerte verwenden auf 1-Mengendifferenz oder 3-Mengen- & Wertedifferenz steht.
    • Die Mengendifferenz gibt es an verschiedenen Stellen im System. Die Felder übersteuern sich. Folgende Prioritätenreihenfolge (1 übersteuert 2, 2 übersteuert 3, usw.) gilt:
      1. Lagerhaltungsdaten
      2. Artikel
      3. Artikelkategorie
      4. SIEVERS WMS Einrichtung
  • Mengenermittlungsgrundlage Produktion: Definiert, auf welcher Grundlage die Mengen für die Produktion ermittelt werden
    • Nur nach Mengenvorgaben am Artikel: Nachschubermittlung ausschließlich auf Basis der Mengenvorgaben am Artikel. Die Mengenvorgaben finden Sie im Bereich SNC Montage & Fertigungsversorgung auf der Artikelkarte
    • Nur nach Bedarfen aus Fertigungsaufträgen: Nachschubermittlung ausschließlich auf Basis der Reservierungen durch Fertigungsaufträge
    • Bedarf aus Fertigungsaufträgen und Mengenvorgaben am Artikel: Nachschub wird auf Basis der Stammdaten am Artikel zuzüglich der reservierten Mengen aus den Fertigungsaufträgen gebildet. Hierbei sind besonders die Einrichtungen an den Artikelfeldern Maximalbestand Produktion und Schrittweite Produktion relevant. Die Nachschubmenge aus Artikel und Fertigungsaufträgen wird in einem Fahrbefehl kumuliert.
  • Menge reserv.: Die für diesen Vorgang reservierte Artikelmenge.
  • Menge verladen: Artikelmenge ist mit einem NVE auf ein Transportmittel (LKW / Container etc.) geladen worden. Das Transportmittel befindet sich noch auf dem Werksgelände und die Verladung wurde noch nicht final geprüft.
  • Menge verpackt: Artikelmenge befindet sich in einem NVE und ist versandfertig.
  • Mindestbestand Produktion: Gibt an, wie viel Bestand mindestens in der Produktion vorhanden sein muss. Dieses Feld bezieht aktuellen Bestand und Mengen in Zulagerung mit ein. Ist der Mindestbestand unterschritten, muss ein Nachschubfahrbefehl bspw. durch Nachschub prüfen oder eine Aufgabenwarteschlange erzeugt werden
  • Mindestmenge Produktion: Bestimmt die Menge, die mindestens in der Produktion aufgefüllt werden muss. Kann bei geringer Menge von der Schrittweite überschrieben werden
  • Mitarbeitermarkierung: Zeigt die Anzahl der Mitarbeiter an, die bei der Kommissionierung, beim Fahrbefehl oder bei der Verpackung markiert wurden. Ein Mitarbeiter wird automatisch markiert, wenn er auf dem MDE einen entsprechenden Vorgang öffnet. Eine Markierung ist auch manuell im jeweiligen Beleg möglich.
  • Multi Order Picking (MOP): Hierbei handelt es sich um eine Kommissioniermethode, die mehrere Aufträge zu einem Kommissionierlauf zusammenfasst. Im Gegensatz zur Serienkommissionierung geht bei dieser Zusammenfassung der Aufträge der Auftragsbezug nicht verloren. MOP eignet sich nur für Lager mit vielen kleinen Aufträgen bis zu 10 Positionen pro Auftrag bei kleinen Teilerelationen. Muss der Kommissionierlauf unterbrochen werden oder es werden zu große Aufträge selektiert, steigt die Wahrscheinlichkeit für Fehler stark an. Für das Multi Order Picking brauchen Sie ein Multi Order-Gestell. Das Multi Order Picking wird bis zu einer Auftragsmenge von 80 pro Tag empfohlen, da über dieser Auftragsmenge die Abarbeitung zu ineffizient wird. In diesem Fall empfehlen wir eher die Serienkommissionierung. Wie Sie ein MOP Batch erzeugen und durchführen, können Sie im Abschnitt MOP Batch erzeugen und durchführen nachlesen.
  • MOP Batchbildungsstrategie: Regelbasierte Strategie zur automatischen Zusammenfassung mehrerer Aufträge in MOP-Batches. Ermöglicht Filterung nach Debitor, Lieferanschrift, Lieferdatum und Mengenbegrenzungen. Siehe MOP Batchbildungsstrategie

N

  • Nachschub Fahrbefehl Produktion pro Ziel: Wird die Option aktiviert, wird pro Lagerbereich in der Produktion ein Nachschubfahrbefehl angelegt. Jede Komponente für die Produktion hat ein Ziel an das sie gebracht werden muss. Dieses Ziel kann beispielsweise aus dem Fertigungsauftrag, aus dem Artikel oder dem Arbeitsplatz stammen. Mit diesem Parameter stellen sie sicher, dass mit diesem Nachschubfahrbefehl ausschließlich Komponenten ermittelt werden, die an den gleichen Platz gebracht werden müssen.
  • Nachschub Status: Zeigt den konsolidierten Nachschubfortschritt dieser Komponentenzeile an. Dieser Status wird automatisch auf die übergeordnete FA-Zeile und den FA-Kopf übertragen. Dabei wird immer der kritischste Status (Offen < Erstellt < In Bearbeitung < Verfügbar) angezeigt. Mögliche Werte:
    • Offen (rot): Nachschub fehlt, Restmenge ist größer als erledigte und berücksichtigte Mengen
    • Erstellt (gelb): Nachschub-Fahrbefehl wurde angelegt, aber noch nicht begonnen
    • In Bearbeitung (gelb): Nachschub-Fahrbefehl wird aktuell bearbeitet
    • Verfügbar (grün): Benötigte Menge ist durch Nachschub gedeckt
  • Nachschubstrategie: Ähnelt der Lagerbestandsfindungsstrategie aber dient ausschließlich der Findung von Lagerbeständen für den Nachschub. Siehe hierzu Nachschubstrategie
  • Nettogewicht Ladungsträger: Gesamtgewicht der Artikel ohne Verpackung
  • Netto kg per MEH: Nettostückgewicht
  • Netto per Menge: Nettostückgewicht * Inhaltsmenge
  • Neu eingelagert: Dieses Kennzeichen dient zur Verfolgung von neu angelegten Ladungsträgern. Es ist für den Nutzer nicht relevant und dient nur für interne Systemprozesse
  • Nummer Versandeinheit:Ladehilfsmittel verpackter/versandfertiger Artikelmengen. Klammer und Beschreibung für Artikelmengen mit einem Ladungsträger, mit Auftragsbezug und versandfertig. Dient der Erfassung, Haltung, Bewegung und Rückverfolgung der kommissionierten und verpackten Lagerbestände
    • Attribute:
      • Nr.
      • Lagerort + Lagerplatz
      • Status
      • Lagerbestandsmaß
      • Maße
      • Gewichte
      • Barcode Nr.
      • Wiederverwendbar-Flag
      • Lieferungsnummer
      • Zeitstempel + Nutzer
  • Nummernserie: Nummernserien in Microsoft Dynamics 365 Business Central dienen der eindeutigen Identifikation von Belegen, Stammdaten und Prozessen. Sie gewährleisten eine konsistente und automatisierte Vergabe von Nummern, wodurch Prozesse strukturiert und nachvollziehbar bleiben. Durch die Verwendung von Nummernserien können verschiedene Geschäftsprozesse effizient gesteuert und dokumentiert werden. Nummernserien werden in der SNCL Einrichtung definiert. Alle in SIEVERS WMS verwendeten Nummernserien müssen das Kennzeichen "Lücken in Nummern zulassen" aktiviert haben, um Performance-Probleme zu vermeiden. Das System validiert diese Anforderung automatisch.

P

  • Platzanzahl: Gibt an, wie viele Plätze dieser Lagerplatz umfasst
  • Plausibilitätsprüfung: Die Plausibilitätsprüfung prüft, ob Gewicht von KLT oder NVE zu der zugewiesenen Verpackung passen. Wird eine Abweichung oberhalb des Schwellenwertes festgestellt, wird der resultierende Ladungsträger zur weiteren Bearbeitung gesperrt und muss in der QS geprüft werden. Folgende Plausibilitätsprüfungen sind möglich:
    • Stammdatengewicht: Vergleich des Stammdatengewichts mit dem realen Gewicht
    • Einzelverwiegung: Pro Pick mit Wiegezellenwaage
    • Längenprüfung: Vergleich der Tiefe des Ladungsträgers mit der Stammdatenlänge der kleinsten Lagereinheit
  • Priorität: Bestimmt die Reihenfolge der Warenausgänge. Die erste Ziffer ist der Wochentag (Montag - Sonntag: 1 - 7, 8 = offen) und die beiden anderen Zahlen werden bestimmt durch die Priorität der Zusteller oder Zustellerart. Handelt es sich um einen Warenausgang mit Diversem Auftragshandling, wird immer die kleinste Priorität der enthaltenen Aufträge angezeigt.

Q

  • Qualitätsstatus:
    • Qualitätslager
    • Verkaufslager
    • Sperrlager

R

  • Regalgang: Ein Gang bestehend aus einem Regal und dem Nachbarregal
  • Reihencode: Der Identifikationscode dieser Reihe. Siehe hierzu Struktur des Lagers
  • Reservierungsmethode: Ergänzt die Lagerbestandsfindungsstrategie. Siehe hierzu Reservierungsmethode
  • Reservierte Stückzahl: Die Anzahl der Reservierungen auf diesen Artikel
  • Reserviert durch Beleg Nr.: Relevant bei Fertigung mit Auftragsbezug. Gibt den Herkunftsbeleg an, durch den dieser Lagerbestand reserviert ist
  • Reservierungsposten Nr.: Laufende Nummer des Reservierungspostens. Relevant bei der Fertigung mit Auftragsbezug
  • Restmenge: Die noch offene Menge der Auftragsposition.
  • Rückmeldung Kommissionierbeleg: Die Rückmeldung des Kommissionierbelegs ist der letzte Schritt der belegorientierten Kommissionierung. Hierbei werden die kommissionierten Mengen fest dem Auftrag zugeordnet. Bitte beachten Sie, dass die Kommissionierpositionen nicht mehr gelöscht werden können, wenn die Rückmeldung erfolgt ist.

S

  • Schrittweite Produktion: Bestimmt die Schrittweite der Nachschubmengen in die Produktion. Liegt sie bei 10, werden bei einer Anforderung von 10 auch 10 geliefert. Werden 11 angefordert, wird der Nachschubfahrbefehl auf 20 gesetzt. Sinnvoll, wenn Unterverpackungseinheiten vorhanden sind
  • Schwellwert Mengendifferenz: Definiert den Schwellwert, über dem automatisch eine weitere Zählung bei einer Inventur erzeugt wird. Gibt es prozentual und in Mandantenwährung. Dieser Schwellwert wird nur angewandt, wenn das Feld Schwellwerte verwenden auf 2-Wertedifferenz oder 3-Mengen- & Wertedifferenz steht.
  • Schwellwerte verwenden: Legt fest, welche der Inventurschwellwerte Mengendifferenz in % und Wertdifferenz in Mandantenwährung genutzt werden sollen. Bitte beachten Sie, dass diese Einstellung nur für die Schwellwerte auf der jeweiligen Ebene gelten.
  • Serienkommissionierung: Bei der Serienkommissionierung wird die Kommissionierung ohne Auftragsbezug durchgeführt. Es werden also mehrere ähnliche Aufträge gleichzeitig kommissioniert, um Zeit und Weg des Kommissionierers zu sparen. Die Serienkommissionierung bietet sich besonders an, wenn Sie viele Aufträge mit einer Position haben.
  • Serienladungsträger/SLT: Ein Serienladungsträger enthält die Artikel aus einer Serienkommissionierung. Hier können sich Artikel mehrerer Aufträge befinden. Aus Serienladungsträgern kann nicht verpackt werden.
  • Status des Ladungsträgers: Der Status hängt nicht nur vom aktuellen Arbeitsschritt ab, in dem sich der Ladungsträger befindet, sondern auch von der Ladungsträgerart. Siehe hierzu Status des Ladungsträgers
  • Status des Fahrbefehls:
  • Seite:
  • Sendung: Abgeschlossener Verladevorgang (siehe Lieferung)
  • Seriennr.:
  • Sichtbar für Produktion: Gibt an, ob ein Lagerbestand für die Produktion zur Verfügung steht. Die Einstellung hierfür ist in der Lagerbestandskarte zu finden.
  • Sichtbar für Verkauf: Gibt an, ob ein Lagerbestand für den Verkauf zur Verfügung steht. Die Einstellung hierfür ist in der Lagerbestandskarte zu finden.
  • Spezialauftrag:
  • Sortiermethode: Definiert die Methode, nach der Lieferungen im Warenausgang sortiert werden.
    • Artikel
    • Beleg
    • Regal oder Lagerplatz
    • Fälligkeitsdatum
    • Ziel
  • Sortiment: Siehe Sortimente
  • Stammdatengewicht: Berechnetes Gewicht pro Auftrag auf der Grundlage der Verpackungshierarchie
  • Stückzahl: Die Anzahl der Artikel in dieser Zeile.

T

  • Teillieferung: Beschreibt, ob alle Warenausgangszeilen des Warenausgangs, die auf dem Lagerbeleg stehen, reserviert werden konnten. Wenn eine Position gar nicht oder nur teilweise reserviert werden konnte, ist dieses Kennzeichen aktiviert. Bei einer erneuten Lagerbeleganlage wird das Kennzeichen auf Basis der Warenausgangszeilen aktualisiert.
  • Tiefe, Breite, Höhe: Die Maße des Gegenstands oder Ladungsträgers. Die Einheitendefinitionen finden Sie in Einheiten.

V

  • Variantencode: Ermöglicht Unterteilung von Artikeln in Subkategorien wie Farben oder Größen. Einrichtung unter Varianten
  • VE Einheit: Eine zur Basiseinheit abweichende Einheit ohne Umrechnungsfunktion, die in Lagerbelegen und Etiketten genutzt wird. Mengenvorgaben per Lagerbestand werden in der Verpackungshierarchie eingegeben
  • Verladetag: Der Tag, an dem die Ware das Lager verlassen soll. Basiert auf dem geplanten Warenausgangsdatum. Siehe auch Warenausgangstermine.
  • Verladewoche: Die Woche, an der die Ware das Lager verlassen soll. Basiert auf dem geplanten Warenausgangsdatum. Siehe auch Warenausgangstermine.
  • Verladevorgang: Siehe Lieferung
  • Verpackungsteam:
  • Versandanweisung: Bestimmt, ob der Warenausgang nur komplett erfolgen kann oder auch teilweise. Ist die Versandanweisung in einem Ursprungsbeleg auf Komplettlieferung gestellt, kann ein Warenausgang auf Basis des Belegs nur erstellt werden, wenn alle Artikelmengen verfügbar sind. Bitte beachten Sie, dass die Teillieferung-Versandanweisung nichts mit dem Indikator Teillieferung im Warenausgang hat. Die Versandanweisung beschreibt den Sollzustand zum Zeitpunkt des Versands, der Indikator den Istzustand.
  • Versandanweisungsregeln: Das Feld zeigt die Anzahl der verfügbaren Versandanweisungsregeln. Diese werden definiert in Versandanweisungsregeln
  • Versorgungsklasse Produktion: Legt fest, wie die benötigten Materialien für die Produktion zusammengestellt werden.
    • Leer: Montage oder Produktion sind nicht aktiv.
  • Nachschub: Die benötigten Komponenten werden auftragsübergreifend zusammengestellt. Es werden Fahrbefehle im System erzeugt. Mit dieser Versorgungsklasse kann die Versorgung auch ohne Auftragsreservierung mit Mengenvorgaben am Artikel organisiert werden. Vorratsbasierte Mengenversorgung auf den Produktionsflächen.

W

  • Wareneingang: Ein Wareneingang entspricht einem anliefernden Transport. Liefert ein anliefernder Transport eine Teilmenge einer Belegzeile an und diese Belegzeile wird in einen Wareneingang übernommen, kann die Restmenge später mit einem zweiten Wareneingang erfasst werden. Hierfür ist die Aktivierung der Option Herkunftsbelege im Wareneingang bei Teillieferung löschen notwendig
  • WE Info: Spezifiziert Anweisungen für diesen Wareneingang. Hier können Anweisungen eingetragen werden, die der Lagermitarbeiter bei Prüfung der Ware mit dem MDE-Gerät berücksichtigen soll.
  • Wertdifferenz in Mandantenwährung: Gibt die notwendige Wertdifferenz zwischen Soll- und Istwert für eine Fehlermeldung der Inventur an. Die Option Arbeiten mit Schwellwerten in Mandantenwährung sollte dazu aktiviert sein. Dieser Schwellwert wird nur angewandt, wenn das Feld Schwellwerte verwenden auf 2-Wertedifferenz oder 3-Mengen- & Wertedifferenz steht.
    • Die Wertdifferenz gibt es an verschiedenen Stellen im System. Die Felder übersteuern sich. Folgende Prioritätenreihenfolge (1 übersteuert 2, 2 übersteuert 3, usw.) gilt:
      1. Lagerhaltungsdaten
      2. Artikel
      3. Artikelkategorie
      4. SIEVERS WMS Einrichtung
  • Wiederverwendbar: Aktivierung dieser Option bewirkt, dass der Ladungsträger nach Benutzung nicht archiviert wird und erneut verwendet werden kann. Es werden nach der Buchung des letzten Belegs alle Referenzen gelöscht und der Ladungsträger ist wie frisch erzeugt. Lediglich die Ladungsträgernummer und die Eigenschaften bleiben erhalten, sodass kein neues Label erstellt werden muss.

Z

  • Zählliste: Siehe Zählliste. Ist ein einzelner Zählvorgang einer Inventur. Diese kann entweder über das MDE oder eine gedruckte Zählliste durchgeführt werden. Es ist nicht möglich, mehr als drei Zähllisten anzulegen.
  • Zonencode: Erlaubt eine topologieunabhängige Zonierung der Lagerplätze - zum Beispiel könnten Regale für die eingehende Lagerbuchung/Ausgehende Lagerbuchung besonders schwerer Artikel teilweise zoniert werden.
  • Zugewiesene Benutzer-ID: Die ID des Benutzers, der diesem Beleg zugeordnet ist
  • Zu liefern: Auftragsmenge / Offene Menge, die noch auszuliefern ist.
  • Zustellercode: Legt den Zusteller dieses Warenausgangs fest. Der Zusteller bestimmt beispielsweise, ob eine Verladung vorgenommen werden muss. Einrichtung im Abschnitt Zusteller.
  • Zustellertransportartencode: