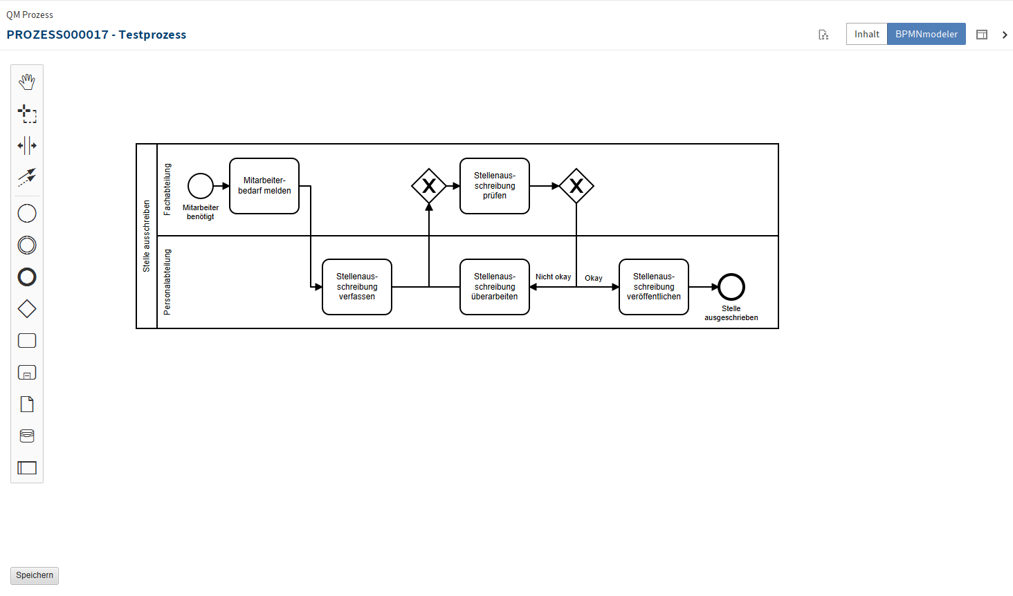
BPMN 2.0 Prozesse erstellen
Im Bereich QM System Reiter unter QM Dokument können Sie einen neuen BPMN2.0 Prozess erstellen.

Mit den Werkzeugen auf der linken Seite können Sie sich Ihren Prozess zusammenstellen. Vergessen Sie nicht, anschließend den Prozess mit dem Button links unten abzuspeichern.

Wenn Sie einen BPMN Prozess erstellt und gespeichert haben, werden Sie die Aufgabe Daten erfassen erhalten. Dabei geht es darum, dass Eigenschaften wie Titel und Unternehmensteil definiert werden sollen. Bevor das möglich ist, müssen Sie das Formular selbst aber noch sichtbar machen.
Dazu müssen Sie das Vorschauprofil von Prozessen bearbeiten. Wählen Sie, während Sie die Aufgabe geöffnet haben, auf der rechten Seite die Schaltfläche Vorschauprofile auswählen und konfigurieren aus.


Ziehen Sie mit gedrückter Maustaste nun das Feld Metadaten/Formular neben den Tab Webanwendung. Danach schließen Sie die Ansicht wieder mit OK.

Nun ist neben BPMNmodeler der Tab Formular eingefügt worden. Hier finden Sie die Felder, die entsprechend der Aufgabe auszufüllen sind.
